Instance Verification Kit (IVK)
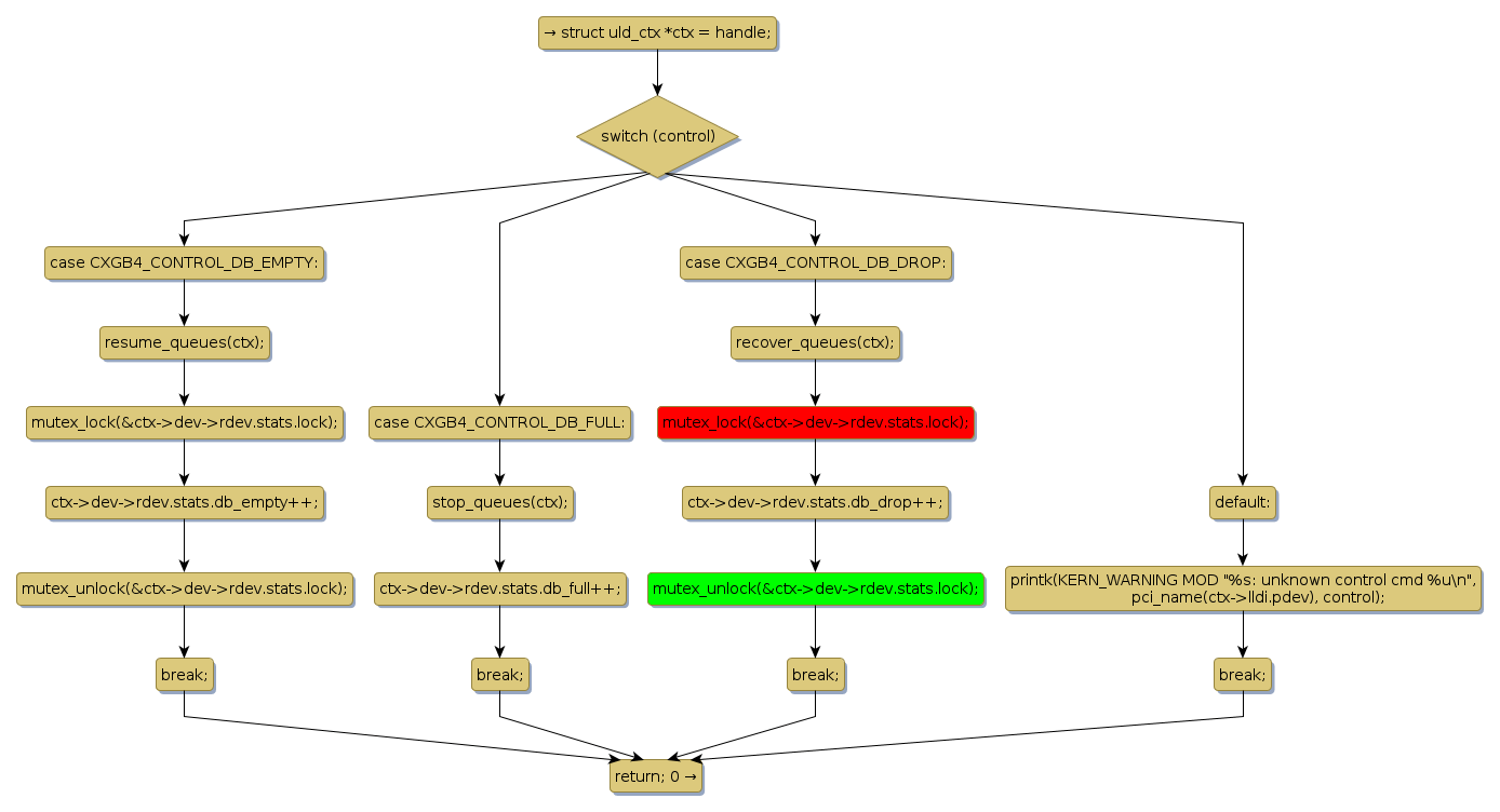
mutex lock @ [41123+39+/linux-3.19-rc1/drivers/infiniband/hw/cxgb4/device.c]
Instance Signature: lock
|
The Matching Pair Graph:
|
|
Function Name
|
Control Flow Graph (CFG)
|
Events Flow Graph (EFG)
|
Source Correspondence
|
|
c4iw_uld_control
|
|
|
[40677+16+/linux-3.19-rc1/drivers/infiniband/hw/cxgb4/device.c]
|